A highly customisable and extensible League of Legends match crawler, utilising Orianna as a Java framework for the Riot Games League of Legends API, and Guava as a caching provider.
This tool may be used for gathering large datasets of Matches in an intelligent and efficient manner.
📚 Please read the Wiki if you require further information.
This tool uses Orianna for Riot API calls. It uses the following GhostObjects:
It uses many other types within Orianna, and one is recommended to view either the Orianna documentation, or its source code.
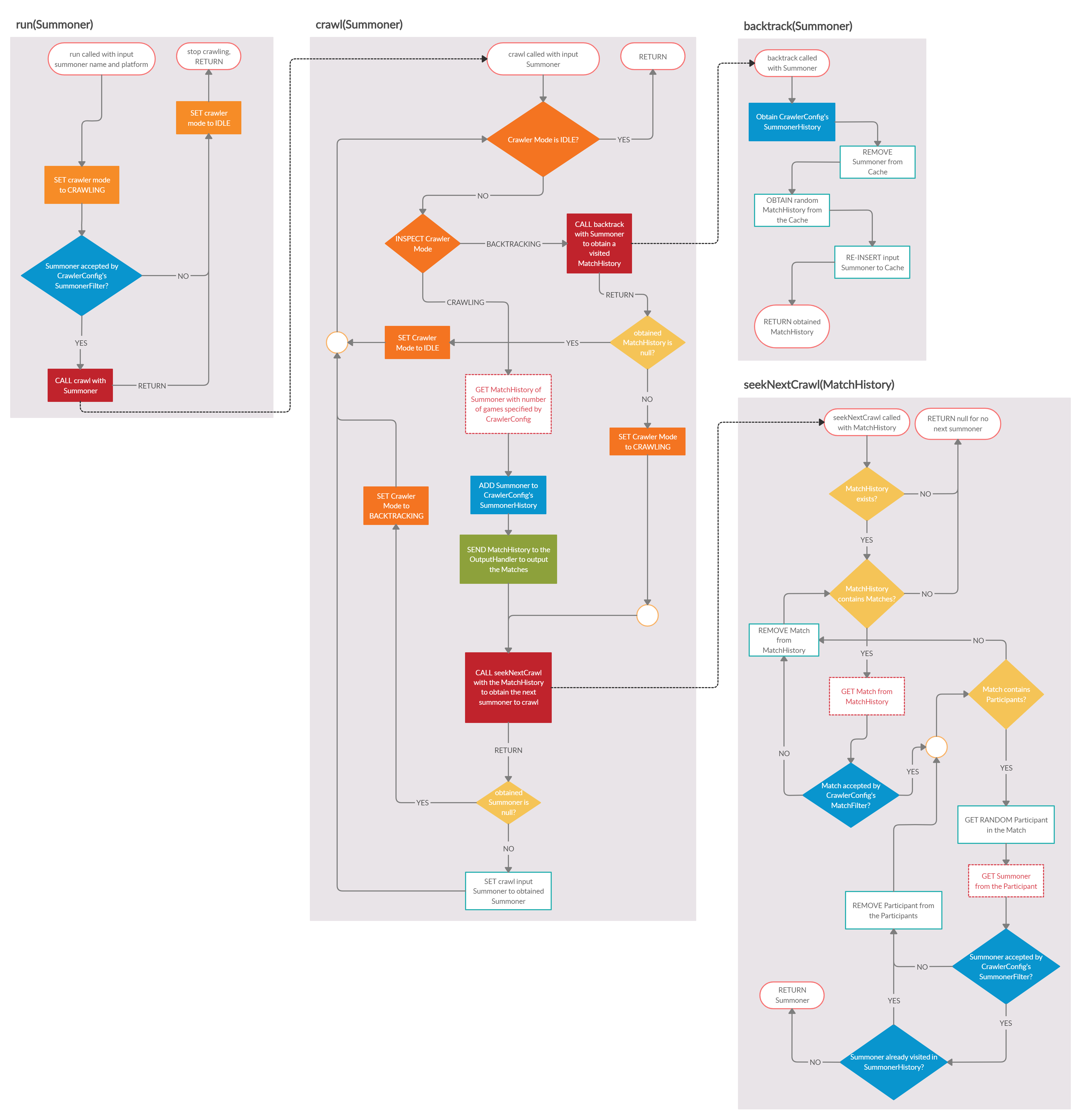
The crawler begins at a Summoner, obtains their MatchHistory, sends their MatchHistory to its OutputHandler which will process each Match, then seeks the next Summoner to crawl from the Participants in each Match of the MatchHistory.
Intelligent behaviour may be implemented through the use of Filters, which make the decisions regarding the Matches and the Summoners to crawl, as well as the Matches that are handled by the OutputHandler.
If no crawlable next Summoner is found from a current Summoner, the crawler shall backtrack, moving to a previously visited Summoner, and resume the search from them.
With the backtracking behaviour, the crawler traverses through Matches and Summoners in a depth-first fashion, where as soon as a crawlable Summoner is found, we move to them. However, when backtracking, we pick random previous points (Summoners).
Below is a flowchart detailing the operation of the Crawler when it's called on an input Summoner:
Before running the Crawler, one must set Orianna's Riot API key. This can be done like so:
Orianna.setRiotAPIKey("YOUR API KEY HERE");Below is an example to begin crawling with a very basic configuration, where it:
- Prints the output Matches to System.out (using the PrintOutputHandler) with no formatting (using a DoNothingMatchFormatter),
- Accepts all Matches and Summoners as crawlable, and obtains 5 matches per Summoner (by initialising a BasicCrawlerConfig with 5 as the input maxMatches parameter)
// Construct the PrintOutputHandler with a StringFormatter
// that uses a DoNothingMatchFilter, so we format the Matches
// into unmodified Strings and print them to System.out.
OutputHandler outputHandler = new PrintOutputHandler(new StringMatchFormatter(new DoNothingMatchFormatter()));
// Construct a BasicCrawlerConfig, with 5 as the input maxMatches parameter
// (number of recent Matches to obtain from each match history)
CrawlerConfig crawlerConfig = new BasicCrawlerConfig(5);
// Construct a Crawler, with the above CrawlerConfig and OutputHandler
Crawler crawler = new Crawler(crawlerConfig, outputHandler);
// Set Orianna's API key to your Riot API key
Orianna.setRiotAPIKey("YOUR RIOT API KEY GOES HERE");
// Run the Crawler on a new thread, starting from an input Summoner of choice
// (with their Platform). Chosen here is https://euw.op.gg/summoner/userName=pff.
crawler.run("pff", Platform.EUROPE_WEST);-
Crawler.java - The central object to be constructed, initiates crawling on a new thread after calling its run method with an input Summoner.
-
OutputHandler - Recieves and processes the output from the Crawler.
-
CrawlerConfig - Manages the tools used by the Crawler that determine its movement through Matches and Summoners.
-
SummonerHistory - Manages the previously visited Summoners.
-
CrawlerListener - Implementing this class allows handling of the events generated from the Crawler.
-
MatchFilter - Controls the movement of the crawler through Matches, and restricts the data sent an OutputHandler.
-
SummonerFilter - Controls the movement of the crawler through Summoners.
Customisability and extensibility are offered in most classes, notably:
Please visit the Wiki for further information regarding constructing and implementing your own classes.
Included in the presets folder, one may find presets for customisable classes. They are also contained within the builds.
One may find an examplar use of the Crawler within Example.java, wherein it:
- Only crawls Matches that are at least 20 minutes long,
- Only crawls Summoners that are at least level 30,
- Only processes 5 recent Matches for each crawled Summoner,
- Formats each Match into a set of statistics for both teams, and prints the results to System.out.
One may add this tool to their Maven project by visiting the Jitpack. One must add the Jitpack repository, and then the riotapicrawler depdendency from the Jitpack repo:
<repository>
<id>jitpack.io</id>
<url>https://jitpack.io</url>
</repository>
<dependency>
<groupId>com.github.omarathon</groupId>
<artifactId>riotapicrawler</artifactId>
<version>v2.0.1</version>
</dependency>Please ensure you're using the latest release. The tag of this release may be found via the Jitpack badge at the top of this README.
This project was developed via Maven, and used the following dependencies as libraries:
- Orianna - Essential.
<dependency>
<groupId>com.merakianalytics.orianna</groupId>
<artifactId>orianna</artifactId>
<version>4.0.0-rc4</version>
</dependency>- Guava - Essential.
<dependency>
<groupId>com.google.guava</groupId>
<artifactId>guava</artifactId>
<version>28.0-jre</version>
</dependency>- Google Gson - Utilised within StringMatchFormatter. If you use this class, or any object uses this class, you must install this dependency.
<dependencies>
<dependency>
<groupId>com.google.code.gson</groupId>
<artifactId>gson</artifactId>
<version>2.8.5</version>
</dependency>
</dependencies>There are some additional dependencies required for the extras, specifically for the PostFirebaseOutputHandler:
- Google Firebase - Utilised within PostFirebaseOutputHandler. If you use this class, or any object uses this class, you must install this dependency.
<dependency>
<groupId>com.google.firebase</groupId>
<artifactId>firebase-admin</artifactId>
<version>6.9.0</version>
</dependency>- firebase4j - Utilised within PostFirebaseOutputHandler. If you use this class, or any object uses this class, you must install this dependency.
<repository>
<id>jitpack.io</id>
<url>https://jitpack.io</url>
</repository>
<dependency>
<groupId>com.github.bane73</groupId>
<artifactId>firebase4j</artifactId>
<version>-SNAPSHOT</version>
</dependency>Below lists a changelog, in dd/mm/yyyy format:
- 11/08/2019: Complete rewrite. new functionality: caching in filter results, visited summoners and estimators, and backtracking to previously visited summoners when reach dead ends. (v2.0)
- 27/07/2019: Added Elo MatchFilter and SummonerFilter, filter parameter adjustments. (v1.2)
- 16/07/2019: Added a PrintOutputHandler. (v1.1)
- 15/07/2019: First version uploaded. (v1.0)
If you happen to use this tool in your project, citing this repository would be very much appreciated!
Riot API Crawler isn't endorsed by Riot Games and doesn't reflect the views or opinions of Riot Games or anyone officially involved in producing or managing League of Legends. League of Legends and Riot Games are trademarks or registered trademarks of Riot Games, Inc. League of Legends © Riot Games, Inc.
